bwin必赢
中文
英文
首页
学院概况
学院简介
历史沿革
学院领导
机构设置
学院标识
师资队伍
师资概况
教师名录
博士生导师
高层次人才
实验技术人员
荣退教工
博士后站
科学研究
科研基地
科研成果
实验室&设备
国际交流
人才培养
本科生培养
研究生培养
党团工会
党组织概述
支部风采
工会概述
工会活动
通知公告
学生工作
学工动态
通知公告
就业创业
资料下载
教学
办事流程
表格下载
科研
办事流程
表格下载
外事
人事
党建
资料下载
当前位置:
首页
>
资料下载
> 正文
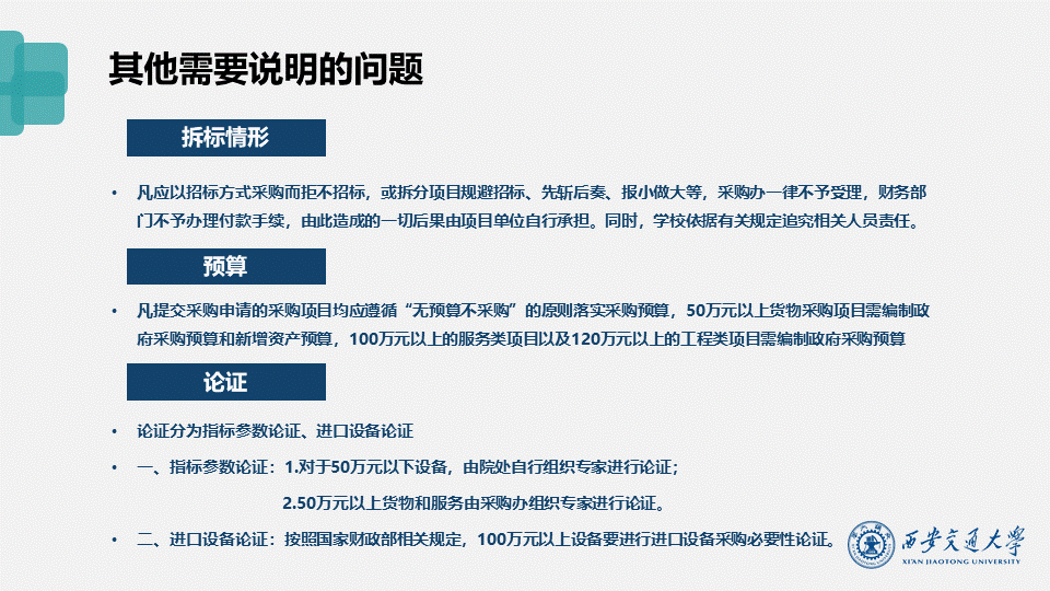
采购政策详解
日期 : 2020-11-18 点击数: 来源:
上一篇:资产管理制度及业务流程简介
下一篇:必赢唯一官方网站logo